公告信息
联系我们
CONTACT US
| 集团电话: | 022-59128600 |
| 集团传真: | 022-59128620 |
| 集团邮箱: | zhk@tjxlq.com |
| 集团地址: | 天津市蓟州区洇溜镇京哈公路南侧、津蓟铁路西侧 |
公告信息
您的位置:首页 > 公告信息
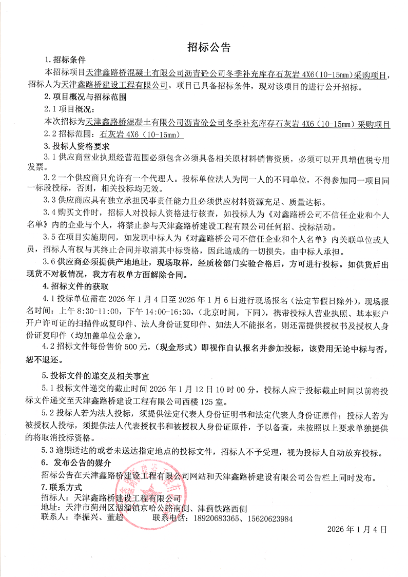
天津鑫路桥混凝土有限公司沥青砼公司冬季需要补充库存石灰岩4*6(10-15mm)采购项目 招标公告

联系我们
CONTACT US
| 集团电话: | 022-59128600 |
| 集团传真: | 022-59128620 |
| 集团邮箱: | zhk@tjxlq.com |
| 集团地址: | 天津市蓟州区洇溜镇京哈公路南侧、津蓟铁路西侧 |
公告信息
您的位置:首页 > 公告信息
天津鑫路桥混凝土有限公司沥青砼公司冬季需要补充库存石灰岩4*6(10-15mm)采购项目 招标公告
